Modelling Events
Environment setup and package installation
The following code sets up an environment for running the code on this page.
using Pkg
Pkg.activate(; temp = true) # Creates a temporary environment, which is deleted when the Julia session ends.
Pkg.add("Catalyst")
Pkg.add("OrdinaryDiffEqTsit5")
Pkg.add("Plots")Quick-start example
In this quick-start example we show how to add a "continuous event" directly to a model declared through the DSL.
using Catalyst, OrdinaryDiffEqDefault, Plots
# The `@continuous_events option is used to declare events.
# When the condition on the event left hold, the effect on the right is triggered.
# In this case, whenever `X` reached `1.0`, `X` is assigned the value `2.0`.
rn = @reaction_network begin
@continuous_events [X ~ 1.0] => [X => 2]
d, X --> 0
end
# The model can be simulated using normal syntax.
u0 = [:X => 2.0]
ps = [:d => 1.0]
oprob = ODEProblem(rn, u0, 10.0, ps)
sol = solve(oprob)
plot(sol)In addition to continuous events, three different types of "discrete events" also exists. Furthermore, events can be added to programmatically created models through a slightly different syntax. Finally, callbacks (which are similar to events) can be added at the time of simulation.
In many applications one needs to model events that can occur when a set condition is reached, such as providing a drug treatment at a specified time, or turning off production of cells once the population reaches a given level. Catalyst supports the event representation provided by ModelingToolkit, see here, allowing for both continuous and discrete events.
In this tutorial we'll illustrate how to make use of events. We will continue on the model of a cell with volume $V(t)$ that grows at a rate $\lambda$ that was considered in the coupled equations tutorial.
Adding events
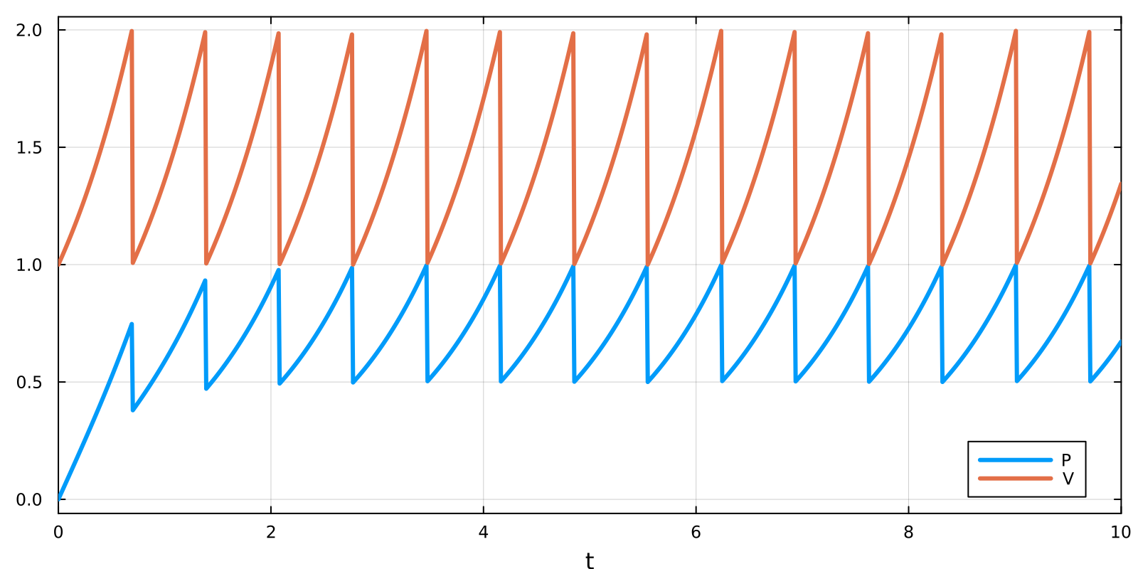
In the model presented there, it is unrealistic in assuming the cell will grow exponentially forever. Let's modify it such that the cell divides in half every time its volume reaches a size of 2. We also assume we lose half of the protein upon division. Note, we will only keep track of one cell, and hence follow a specific lineage of the system. To do this we can create a continuous event using the ModelingToolkitBase symbolic event interface and attach it to our system. Please see the associated ModelingToolkitBase tutorial for more details on the types of events that can be represented symbolically. A lower-level approach for creating events via the DifferentialEquations.jl callback interface is illustrated here tutorial.
using Catalyst, OrdinaryDiffEqTsit5, Plots
rn = @reaction_network growing_cell begin
# the growth rate
@parameters λ = 1.0
# assume there is no protein initially
@species P(t) = 0.0
# set the initial volume to 1.0
@variables V(t) = 1.0
# the reactions
V, 0 --> P
1.0, P --> 0
# the coupled ODE for V(t)
@equations begin
D(V) ~ λ * V
end
# every 1.0 time unit we half the volume of the cell and the number of proteins
@continuous_events begin
[V ~ 2.0] => [V => V/2, P => P/2]
end
end\[ \begin{align*} \varnothing &\xrightleftharpoons[1.0]{V} \mathrm{P} \\ \frac{\mathrm{d} V}{\mathrm{d}t} &= V \lambda \end{align*} \]
We can now create and simulate our model
oprob = ODEProblem(rn, [], (0.0, 10.0))
sol = solve(oprob, Tsit5())
plot(sol)
We can also model discrete events. Here at a time switch_time we will set the parameter k_on to be zero:
rn = @reaction_network param_off_ex begin
@parameters switch_time
k_on, A --> B
k_off, B --> A
@discrete_events begin
(t == switch_time) => [k_on => 0.0]
end
end
u0 = [:A => 10.0, :B => 0.0]
tspan = (0.0, 4.0)
p = [:k_on => 100.0, :switch_time => 2.0, :k_off => 10.0]
oprob = ODEProblem(rn, u0, tspan, p)
sol = solve(oprob, Tsit5(); tstops = 2.0)
plot(sol)Note that for discrete events we need to set a stop time via tstops so that the ODE solver can step exactly to the specific time of our event. In the previous example we just manually set the numeric value of the parameter in the tstops kwarg to solve, however, it can often be convenient to instead get the value of the parameter from oprob and pass this numeric value. This helps ensure consistency between the value passed via p and/or symbolic defaults and what we pass as a tstop to solve. We can do this as
oprob = ODEProblem(rn, u0, tspan, p)
switch_time_val = oprob.ps[:switch_time]
sol = solve(oprob, Tsit5(); tstops = switch_time_val)
plot(sol)For a detailed discussion on how to directly use the lower-level but more flexible DifferentialEquations.jl event/callback interface, see the tutorial on event handling using callbacks.
Adding events via the symbolic interface
Let's repeat the previous two models using the symbolic interface. We first create our equations and unknowns/species again
using Catalyst, OrdinaryDiffEqTsit5, Plots
t = default_t()
D = default_time_deriv()
@parameters λ = 1.0
@variables V(t) = 1.0
@species P(t) = 0.0
eq = D(V) ~ λ * V
rx1 = @reaction $V, 0 --> $P
rx2 = @reaction 1.0, $P --> 01.0, P --> ∅Before creating our ReactionSystem we make the event.
# every 1.0 time unit we half the volume of the cell and the number of proteins
continuous_events = [V ~ 2.0] => [V ~ Pre(V)/2, P ~ Pre(P)/2]Equation[V(t) ~ 2.0] => Equation[V(t) ~ Pre(V(t)) / 2, P(t) ~ Pre(P(t)) / 2]We can now create and simulate our model
@named rs = ReactionSystem([rx1, rx2, eq], t; continuous_events)
rs = complete(rs)
oprob = ODEProblem(rs, [], (0.0, 10.0))
sol = solve(oprob, Tsit5())
plot(sol)
We can again also model discrete events. Similar to our example with continuous events, we start by creating reaction equations, parameters, variables, and unknowns.
t = default_t()
@parameters switch_time k_off
@discretes k_on(t)
@species A(t) B(t)
rxs = [(@reaction $k_on, A --> B), (@reaction k_off, B --> A)]2-element Vector{Reaction{SymbolicUtils.BasicSymbolicImpl.var"typeof(BasicSymbolicImpl)"{SymReal}, Int64}}:
k_on(t), A --> B
k_off, B --> ANow we add an event such that at time t (switch_time), k_on is set to zero.
discrete_events = ModelingToolkitBase.SymbolicDiscreteCallback((t == switch_time) => [k_on ~ 0.0]; discrete_parameters = [k_on])
u0 = [:A => 10.0, :B => 0.0]
tspan = (0.0, 4.0)
p = [k_on => 100.0, switch_time => 2.0, k_off => 10.0]3-element Vector{Pair{Num, Float64}}:
k_on(t) => 100.0
switch_time => 2.0
k_off => 10.0Simulating our model,
@named rs2 = ReactionSystem(rxs, t, [A, B], [k_on, k_off, switch_time]; discrete_events)
rs2 = complete(rs2)
oprob = ODEProblem(rs2, u0, tspan, p)
switch_time_val = oprob.ps[:switch_time]
sol = solve(oprob, Tsit5(); tstops = switch_time_val)
plot(sol)