Advice for Performant ODE Simulations
Environment setup and package installation
The following code sets up an environment for running the code on this page.
using Pkg
Pkg.activate(; temp = true) # Creates a temporary environment, which is deleted when the Julia session ends.
Pkg.add("BenchmarkTools")
Pkg.add("Catalyst")
Pkg.add("CUDA")
Pkg.add("DiffEqGPU")
Pkg.add("IncompleteLU")
Pkg.add("OrdinaryDiffEqBDF")
Pkg.add("OrdinaryDiffEqRosenbrock")
Pkg.add("OrdinaryDiffEqTsit5")
Pkg.add("OrdinaryDiffEqVerner")
Pkg.add("Plots")
Pkg.add("StaticArrays")
We have previously described how to perform ODE simulations of chemical reaction network (CRN) models. These simulations are typically fast and require little additional consideration. However, when a model is simulated many times (e.g. as a part of solving an inverse problem), or is very large, simulation run times may become noticeable. Here we will give some advice on how to improve performance for these cases [1].
Generally, there are few good ways to, before a simulation, determine the best options. Hence, while we below provide several options, if you face an application for which reducing run time is critical (e.g. if you need to simulate the same ODE many times), it might be required to manually trial these various options to see which yields the best performance (BenchmarkTools.jl's@btime macro is useful for this purpose). It should be noted that the default options typically perform well, and it is primarily for large models where investigating alternative options is worthwhile. All ODE simulations of Catalyst models are performed using the OrdinaryDiffEq.jl package, which documentation provides additional advice on performance.
Generally, this short checklist provides a quick guide for dealing with ODE performance:
- If performance is not critical, use the default solver choice and do not worry further about the issue.
- If improved performance would be useful, read about solver selection (both in this tutorial and OrdinaryDiffEq's documentation) and then try a few different solvers to find one with good performance.
- If you have a large ODE (approximately 100 variables or more), try the various options for efficient Jacobian computation (noting that some are non-trivial to use, and should only be investigated if truly required).
- If you plan to simulate your ODE many times, try parallelise it on CPUs or GPUs (with preference for the former, which is easier to use).
Regarding stiff and non-stiff problems and solvers
Generally, ODE problems can be categorised into stiff ODEs and non-stiff ODEs. This categorisation is important due to stiff ODEs requiring specialised solvers. A common cause of failure to simulate an ODE is the use of a non-stiff solver for a stiff problem. There is no exact way to determine whether a given ODE is stiff or not, however, systems with several different time scales (e.g. a CRN with both slow and fast reactions) typically generate stiff ODEs.
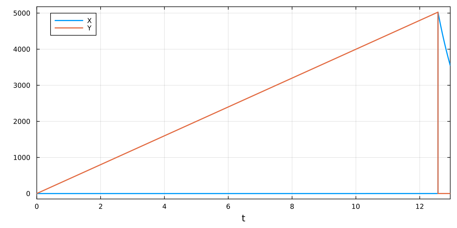
Here we simulate the (stiff) Brusselator model using the Tsit5 solver (which is designed for non-stiff ODEs):
using Catalyst, OrdinaryDiffEqTsit5, Plots
brusselator = @reaction_network begin
A, ∅ --> X
1, 2X + Y --> 3X
B, X --> Y
1, X --> ∅
end
u0 = [:X => 1.0, :Y => 0.0]
tspan = (0.0, 20.0)
ps = [:A => 400.0, :B => 2000.0]
oprob = ODEProblem(brusselator, u0, tspan, ps)
sol1 = solve(oprob, Tsit5())
plot(sol1)
We get a warning, indicating that the simulation was terminated. Furthermore, the resulting plot ends at $t ≈ 12$, meaning that the simulation was not completed (as the simulation's endpoint is $t = 20$). Indeed, we can confirm this by checking the return code of the solution object:
sol1.retcodeReturnCode.MaxIters = 4Next, we instead try the Rodas5P solver (which is designed for stiff problems):
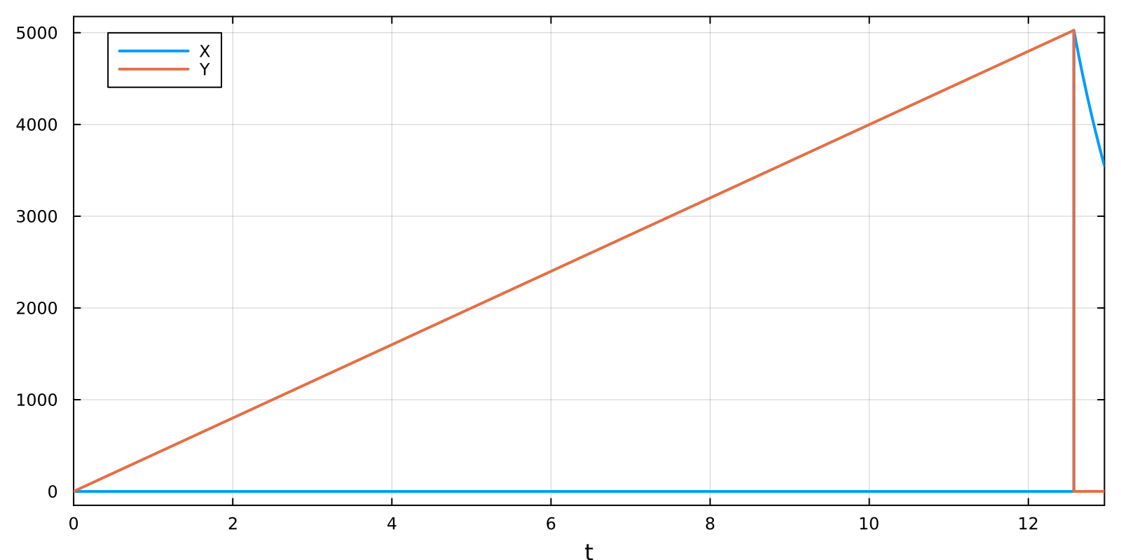
using OrdinaryDiffEqRosenbrock
sol2 = solve(oprob, Rodas5P())
plot(sol2)This time the simulation was successfully completed, which can be confirmed by checking the return code:
sol2.retcodeReturnCode.Success = 1Generally, ODE solvers can be divided into explicit and implicit solvers. Roughly, explicit solvers are better for non-stiff problems, with implicit solvers being required for stiff problems. While we could use implicit solvers for all problems (to guarantee successful simulations irrespective of stiffness), these are typically less performant (as compared to the explicit solvers) on equations that are non-stiff. An important property of implicit solvers is that they require the computation of a Jacobian as part of their routine. This means that the various options for efficient Jacobian computation described later in this tutorial are only relevant to implicit solvers.
Finally, we should note that stiffness is not tied to the model equations only. If we change the parameter values of our previous Brusselator model to [:A => 1.0, :B => 4.0], the non-stiff Tsit5 solver can successfully simulate it.
ODE solver selection
OrdinaryDiffEq implements an unusually large number of ODE solvers, with the performance of the simulation heavily depending on which one is chosen. These are provided as the second argument to the solve command, e.g. here we use the Tsit5 solver to simulate a simple birth-death process:
using Catalyst, OrdinaryDiffEqTsit5
bd_model = @reaction_network begin
(p,d), 0 <--> X
end
u0 = [:X => 0.1]
tspan = (0.0, 1.0)
ps = [:p => 1.0, :d => 0.2]
oprob = ODEProblem(bd_model, u0, tspan, ps)
solve(oprob, Tsit5())If no solver argument is provided to solve, and the OrdinaryDiffEqDefault sub-library or meta OrdinaryDiffEq library are loaded, then one is automatically selected:
using OrdinaryDiffEqDefault
solve(oprob)While the default choice is typically enough for most single simulations, if performance is important, it can be worthwhile exploring the available solvers to find one that is especially suited for the given problem. A complete list of possible ODE solvers, with advice on optimal selection, can be found here. This section will give some general advice.
The most important part of solver selection is to select one appropriate for the problem's stiffness. Generally, the Tsit5 solver is good for non-stiff problems, and Rodas5P for stiff problems. For large stiff problems (with many species), FBDF can be a good choice. We can illustrate the impact of these choices by simulating our birth-death process using the Tsit5, Vern7 (an explicit solver yielding low error in the solution), Rodas5P, and FBDF solvers (benchmarking their respective performance using BenchmarkTools.jl):
using BenchmarkTools
using OrdinaryDiffEqTsit5, OrdinaryDiffEqRosenbrock, OrdinaryDiffEqVerner, OrdinaryDiffEqBDF
@btime solve(oprob, Tsit5())
@btime solve(oprob, Vern7())
@btime solve(oprob, Rodas5P())
@btime solve(oprob, FBDF())If you perform the above benchmarks on your machine, and check the results, you will note that the fastest solver is several times faster than the slowest one (FBDF, which is a poor choice for this ODE).
Simulation error, tolerance, and solver selection
Numerical ODE simulations approximate an ODEs' continuous solutions as discrete vectors. This introduces errors in the computed solution. The magnitude of these errors can be controlled by setting solver tolerances. By reducing the tolerance, solution errors will be reduced, however, this will also increase simulation run times. The (absolute and relative) tolerance of a solver can be tuned through the abstol and reltol arguments. Here we see how run time increases with larger tolerances:
@btime solve(oprob, Tsit5(); abstol=1e-6, reltol=1e-6)
@btime solve(oprob, Tsit5(); abstol=1e-12, reltol=1e-12)It should be noted, however, that the result of the second simulation is a lot more accurate. Thus, ODE solver performance cannot be determined solely from run time, but is a composite of run time and error. Benchmarks comparing solver performance (by plotting the run time as a function of the error) for various CRN models can be found in the SciMLBenchmarks repository.
Generally, whether solution error is a consideration depends on the application. If you want to compute the trajectory of an expensive space probe as it is sent from Earth, to slingshot Jupiter, and then reach Pluto a few years later, ensuring a minimal error will be essential. However, if you want to simulate a simple CRN to determine whether it oscillates for a given parameter set, a small error will not constitute a problem. An important aspect with regard to error is that it affects the selection of the optimal solver. E.g. if tolerance is low (generating larger errors) the Rosenbrock23 method performs well for small, stiff, problems (again, more details can be found in OrdinaryDiffEq's documentation).
Jacobian computation options for implicit solvers
As previously mentioned, implicit ODE solvers require the computation of the system's Jacobian. The reason is (roughly) that, in each time step, these solvers need to solve a non-linear equation to find the simulation's value at the next timestep (unlike explicit solvers, which compute the value at the next time step directly). Typically this is done using the Newton-Raphson method, which requires the Jacobian. Especially for large systems, this can be computationally expensive (and a potential strain on available memory), in which case one might consider various Jacobian-computation options (as described below). A throughout tutorial on simulating a large, stiff, ODE can be found here.
Building the Jacobian symbolically
By default, OrdinaryDiffEq computes the Jacobian using automatic differentiation (however, using finite differences is also possible). Since Catalyst builds its ODEs symbolically, it is able to compute an analytic Jacobian symbolically. Typically, this is only advantageous when you are also using a sparse Jacobian.
To use this option, simply set jac = true when constructing an ODEProblem:
using Catalyst, OrdinaryDiffEqDefault
brusselator = @reaction_network begin
A, ∅ --> X
1, 2X + Y --> 3X
B, X --> Y
1, X --> ∅
end
u0 = [:X => 1.0, :Y => 0.0]
tspan = (0.0, 20.0)
ps = [:A => 10.0, :B => 40.0]
oprob = ODEProblem(brusselator, u0, tspan, ps; jac = true)Using a sparse Jacobian
For a system with $n$ variables, the Jacobian will be an $n\times n$ matrix. This means that, as $n$ becomes large, the Jacobian can become very large, potentially causing a significant strain on memory. In these cases, most Jacobian entries are typically $0$. This means that a sparse Jacobian (rather than a dense one, which is the default) can be advantageous. To designate sparse Jacobian usage, simply provide the sparse = true option when constructing an ODEProblem:
oprob = ODEProblem(brusselator, u0, tspan, ps; sparse = true)Linear solver selection
When implicit solvers use e.g. the Newton-Raphson method to (at each simulation time step) solve a (typically non-linear) equation, they actually solve a linearised version of this equation. For this, they use a linear solver, the choice of which can impact performance. To specify one, we use the linsolve option (given to the solver function, not the solve command). E.g. to use the KLUFactorization linear solver (which requires loading the LinearSolve.jl package) we run
using LinearSolve, OrdinaryDiffEqRosenbrock
solve(oprob, Rodas5P(linsolve = KLUFactorization()))A full list of potential linear solvers can be found here. Typically, the default choice performs well.
A unique approach to the linear solvers is to use a matrix-free Newton-Krylov method. These do not actually compute the Jacobian, but rather the effect of multiplying it with a vector. They are typically advantageous for large systems (with large Jacobians), and can be designated using the KrylovJL_GMRES linear solver:
solve(oprob, Rodas5P(linsolve = KrylovJL_GMRES()))Since these methods do not depend on a Jacobian, certain Jacobian options (such as computing it symbolically) are irrelevant to them.
Designating preconditioners for Jacobian-free linear solvers
When an implicit method solves a linear equation through an (iterative) matrix-free Newton-Krylov method, the rate of convergence depends on the numerical properties of the matrix defining the linear system. To speed up convergence, a preconditioner can be applied to both sides of the linear equation, attempting to create an equation that converges faster. Preconditioners are only relevant when using matrix-free Newton-Krylov methods.
In practice, preconditioners are implemented as functions with a specific set of arguments. How to implement these is non-trivial, and we recommend reading OrdinaryDiffEq's documentation pages here and here. In this example, we will define an Incomplete LU preconditioner (which requires the IncompleteLU.jl package):
using IncompleteLU
function incompletelu(W, du, u, p, t, newW, Plprev, Prprev, solverdata)
if newW === nothing || newW
Pl = ilu(convert(AbstractMatrix, W), τ = 50.0)
else
Pl = Plprev
end
Pl, nothing
endNext, incompletelu can be supplied to our solver using the precs argument:
solve(oprob, Rodas5P(linsolve = KrylovJL_GMRES(), precs = incompletelu, concrete_jac = true))Finally, we note that when using preconditioners with a matrix-free method (like KrylovJL_GMRES, which is also the only case when these are relevant), the concrete_jac = true argument is required.
Generally, the use of preconditioners is only recommended for advanced users who are familiar with the concepts. However, for large systems, if performance is essential, they can be worth looking into.
Elimination of system conservation laws
Previously, we have described how Catalyst, when it generates ODEs, is able to detect and eliminate conserved quantities. In certain cases, doing this can improve performance. E.g. in the following example we will eliminate the single conserved quantity in a two-state model. This results in a differential algebraic equation with a single differential equation and a single algebraic equation (as opposed to two differential equations). However, as the algebraic equation is fully determined by the ODE solution, Catalyst moves it to be an observable and our new system therefore only contains one ODE that must be solved numerically. Conservation laws can be eliminated by providing the remove_conserved = true option to ODEProblem:
using Catalyst, OrdinaryDiffEqTsit5
# Declare model.
rs = @reaction_network begin
(k₁,k₂), X₁ <--> X₂
end
# Generate and simulate and ODE (while eliminating any conserved quantities).
u0 = [:X₁ => 2.0, :X₂ => 3.0]
ps = [:k₁ => 1.0, :k₂ => 2.0]
oprob = ODEProblem(rs, u0, (0.0, 10.0), ps; remove_conserved = true)
sol = solve(oprob)Conservation law elimination is not expected to ever impact performance negatively; it simply results in a (possibly) lower-dimensional system of ODEs to solve. However, eliminating conserved species may have minimal performance benefits; it is model-dependent whether elimination results in faster ODE solving times and/or increased solution accuracy.
Parallelisation on CPUs and GPUs
Whenever an ODE is simulated a large number of times (e.g. when investigating its behaviour for different parameter values), the best way to improve performance is to parallelise the simulation over multiple processing units. Indeed, an advantage of the Julia programming language is that it was designed after the advent of parallel computing, making it well-suited for this task. Roughly, parallelisation can be divided into parallelisation on CPUs and on GPUs. CPU parallelisation is most straightforward, while GPU parallelisation requires specialised ODE solvers (which Catalyst have access to).
Both CPU and GPU parallelisation require first building an EnsembleProblem (which defines the simulations you wish to perform) and then supplying this with the correct parallelisation options. EnsembleProblems have previously been introduced in Catalyst's documentation (but in the context of convenient bundling of similar simulations, rather than to improve performance), with a more throughout description being found in OrdinaryDiffEq's documentation. Finally, a general documentation of parallel computing in Julia is available here.
CPU parallelisation
For this example (and the one for GPUs), we will consider a modified Michaelis-Menten enzyme kinetics model, which describes an enzyme ($E$) that converts a substrate ($S$) to a product ($P$):
using Catalyst
mm_model = @reaction_network begin
kB, S + E --> SE
kD, SE --> S + E
kP, SE --> P + E
d, S --> ∅
end\[ \begin{align*} \mathrm{S} + \mathrm{E} &\xrightleftharpoons[kD]{kB} \mathrm{SE} \\ \mathrm{SE} &\xrightarrow{kP} \mathrm{P} + \mathrm{E} \\ \mathrm{S} &\xrightarrow{d} \varnothing \end{align*} \]
The model can be simulated, showing how $P$ is produced from $S$:
using OrdinaryDiffEqTsit5, Plots
u0 = [:S => 1.0, :E => 1.0, :SE => 0.0, :P => 0.0]
tspan = (0.0, 50.0)
ps = [:kB => 1.0, :kD => 0.1, :kP => 0.5, :d => 0.1]
oprob = ODEProblem(mm_model, u0, tspan, ps)
sol = solve(oprob, Tsit5())
plot(sol)Due to the degradation of $S$, if the production rate is not high enough, the total amount of $P$ produced is reduced. For this tutorial, we will investigate this effect for a range of values of $kP$. This will require a large number of simulations (for various $kP$ values), which we will parallelise on CPUs (this section) and GPUs (next section).
To parallelise our simulations, we first need to create an EnsembleProblem. These describe which simulations we wish to perform. The input to this is:
- The
ODEProblemcorresponds to the model simulation (SDEProblemandJumpProblems can also be supplied, enabling the parallelisation of these problem types). - A function,
prob_func, describing how to modify the problem for each simulation. If we wish to simulate the same, unmodified problem, in each simulation (primarily relevant for stochastic simulations), this argument is not required.
Here, prob_func takes 3 arguments:
prob: The problem that it modifies at the start of each individual run (which will be the same asEnsembleProblem's first argument).i: The index of the specific simulation (in the array of all simulations that are performed).repeat: The repeat of a specific simulation in the array. We will not use this option in this example, however, it is discussed in more detail here.
and output the ODEProblem simulated in the i'th simulation.
Let us assume that we wish to simulate our model 100 times, for $kP = 0.01, 0.02, ..., 0.99, 1.0$. We define our prob_func using remake:
function prob_func(prob, i, repeat)
return remake(prob; p = [:kP => 0.01*i])
endNext, we can create our EnsembleProblem:
eprob = EnsembleProblem(oprob; prob_func)We can now solve our ODEProblem using the same syntax we would normally use to solve the original ODEProblem, with the exception that an additional argument, trajectories, is required (which denotes how many simulations should be performed).
esol = solve(eprob, Tsit5(); trajectories = 100)To access the i'th solution we use esol.u[i]. To e.g. plot the 47'th solution we use:
plot(esol.u[47])To extract the amount of $P$ produced in each simulation, and plot this against the corresponding $kP$ value, we can use:
plot(0.01:0.01:1.0, map(sol -> sol[:P][end], esol.u), xguide = "kP", yguide = "P produced", label="")Above, we have simply used EnsembleProblem as a convenient interface to run a large number of similar simulations. However, these problems have the advantage that they allow the passing of an ensemble algorithm to the solve command, which describes a strategy for parallelising the simulations. By default, EnsembleThreads is used. This parallelises the simulations using multithreading (parallelisation within a single process), which is typically advantageous for small problems on shared memory devices. An alternative is EnsembleDistributed which instead parallelises the simulations using multiprocessing (parallelisation across multiple processes). To do this, we simply supply this additional solver to the solve command:
esol = solve(eprob, Tsit5(), EnsembleDistributed(); trajectories = 100)To utilise multiple processes, you must first give Julia access to these. You can check how many processes are available using the nprocs (which requires the Distributed.jl package):
using Distributed
nprocs()Next, more processes can be added using addprocs. E.g. here we add an additional 4 processes:
addprocs(4)Powerful personal computers and HPC clusters typically have a large number of available additional processes that can be added to improve performance.
While EnsembleThreads and EnsembleDistributed cover the main cases, additional ensemble algorithms exist. A more throughout description of these can be found here.
Finally, it should be noted that OrdinaryDiffEq, if additional processes are available, automatically parallelises the linear solve part of implicit simulations. It is thus possible to see performance improvements from adding additional processes when running single simulations, not only multiple parallelised ones (this effect is primarily noticeable for large systems with many species).
GPU parallelisation
GPUs are different from CPUs in that they are much more restricted in what computations they can carry out. However, unlike CPUs, they are typically available in far larger numbers. Their original purpose is for rendering graphics (which typically involves solving a large number of very simple computations, something CPUs with their few, but powerful, cores are unsuited for). Recently, they have also started to be applied to other problems, such as ODE simulations. Generally, GPU parallelisation is only worthwhile when you have a very large number of parallel simulations to run (and access to good GPU resources, either locally or on a cluster).
Generally, we can parallelise EnsembleProblems across several GPUs in a very similar manner to how we parallelised them across several CPUs, but by using a different ensemble algorithm (such as EnsembleGPUArray). However, there are some additional requirements:
- GPU parallelisation requires the DiffEqGPU.jl package.
- Depending on which GPU hardware is used, a specific back-end package has to be installed and imported (e.g. CUDA for NVIDIA's GPUs or Metal for Apple's).
- For some cases, we must use a special ODE solver supporting simulations on GPUs.
Furthermore (while not required) to receive good performance, we should also make the following adaptations:
- By default, Julia's decimal numbers are implemented as
Float64s, however, usingFloat32s is advantageous on GPUs. Ideally, all initial conditions and parameter values should be specified using these. - We should designate all our vectors (i.e. initial conditions and parameter values) as static vectors.
We will assume that we are using the CUDA GPU hardware, so we will first load the CUDA.jl backend package, as well as DiffEqGPU:
using CUDA, DiffEqGPUWhich backend package you should use depends on your available hardware, with the alternatives being listed here.
Next, we declare our model and ODEProblem. However, we make all values Float64 (by appending f0 to them) and all vectors static (by adding @SVector before their declaration, something which requires the StaticArrays package).
using Catalyst, OrdinaryDiffEqDefault, StaticArrays
mm_model = @reaction_network begin
kB, S + E --> SE
kD, SE --> S + E
kP, SE --> P + E
d, S --> ∅
end
@unpack S, E, SE, P, kB, kD, kP, d = mm_model
using OrdinaryDiffEqDefault, Plots
u0 = @SVector [S => 1.0f0, E => 1.0f0, SE => 0.0f0, P => 0.0f0]
tspan = (0.0f0, 50.0f0)
p = @SVector [kB => 1.0f0, kD => 0.1f0, kP => 0.5f0, d => 0.1f0]
oprob = ODEProblem(mm_model, u0, tspan, p)When we declare our prob_func and EnsembleProblem we need to ensure that the updated ODEProblem uses Float32:
function prob_func(prob, i, repeat)
return remake(prob; p = [:kP => 0.0001f0*i])
end
eprob = EnsembleProblem(oprob; prob_func = prob_func)Here have we increased the number of simulations to 10,000, since this is a more appropriate number for GPU parallelisation (as compared to the 100 simulations we performed in our CPU example).
Currently, declaration of static vectors requires symbolic, rather than symbol, form for species and parameters. Hence, we here first @unpack these before constructing u0 and ps using @SVector.
We can now simulate our model using a GPU-based ensemble algorithm. Currently, two such algorithms are available, EnsembleGPUArray and EnsembleGPUKernel. Their differences are that
- Only
EnsembleGPUKernelrequires arrays to be static arrays (although it is still advantageous forEnsembleGPUArray). - While
EnsembleGPUArraycan use standard ODE solvers,EnsembleGPUKernelrequires specialised versions (such asGPUTsit5). A list of available such solvers can be found here.
Generally, it is recommended to use EnsembleGPUArray for large models (that have at least $100$ variables), and EnsembleGPUKernel for smaller ones. Here we simulate our model using both approaches (noting that EnsembleGPUKernel requires GPUTsit5):
esol1 = solve(eprob, Tsit5(), EnsembleGPUArray(CUDA.CUDABackend()); trajectories = 10000)
esol2 = solve(eprob, GPUTsit5(), EnsembleGPUKernel(CUDA.CUDABackend()); trajectories = 10000)Note that we have to provide the CUDA.CUDABackend() argument to our ensemble algorithms (to designate our GPU backend, in this case, CUDA).
Just like OrdinaryDiffEq is able to utilise parallel CPU processes to speed up the linear solve part of ODE simulations, GPUs can also be used. More details on this can be found here. This is only recommended when ODEs are very large (at least 1,000 species), which is typically not the case for CRNs.
For more information on differential equation simulations on GPUs in Julia, please read DiffEqGPU's documentation. Furthermore, if performance is critical, this tutorial provides information on how to redesign your simulation code to make it more suitable for GPU simulations.
Citation
If you use GPU simulations in your research, please cite the following paper to support the authors of the DiffEqGPU package:
@article{utkarsh2024automated,
title={Automated translation and accelerated solving of differential equations on multiple GPU platforms},
author={Utkarsh, Utkarsh and Churavy, Valentin and Ma, Yingbo and Besard, Tim and Srisuma, Prakitr and Gymnich, Tim and Gerlach, Adam R and Edelman, Alan and Barbastathis, George and Braatz, Richard D and others},
journal={Computer Methods in Applied Mechanics and Engineering},
volume={419},
pages={116591},
year={2024},
publisher={Elsevier}
}